標章申請與檢測作業說明
- 點閱:194705
- 資料來源:數位發展部
- 日期:107-07-13
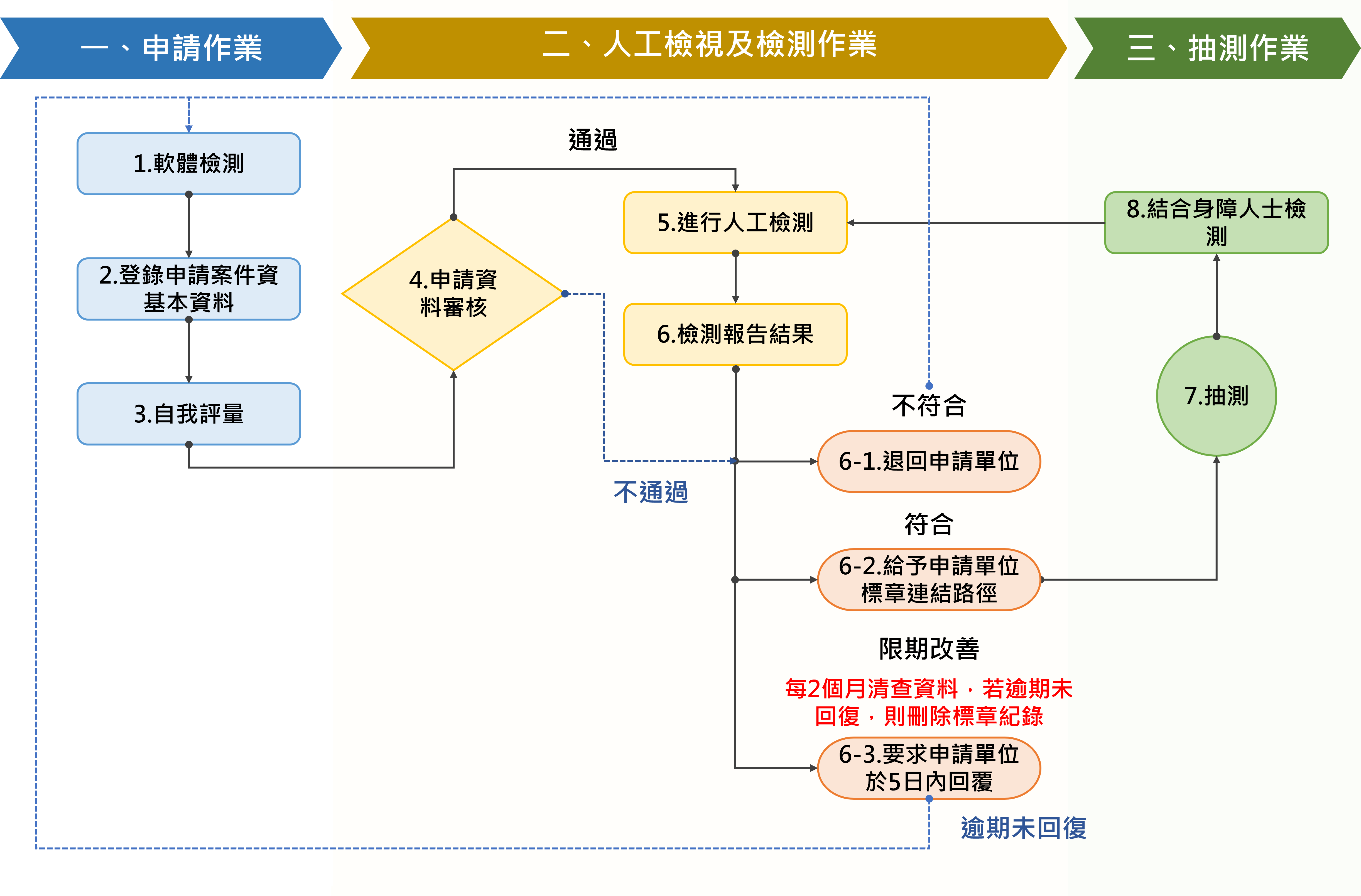
(一)步驟說明:
步驟1:軟體檢測
請以單機版檢測工具(Freego)檢測通過。「下載頁面(另開新視窗)|」
步驟2:登錄申請案件基本資料
2-1登錄成為會員,由承辦人填寫相關基本資料。
(1)若為政府機關,應以「我的E政府」會員之公務帳號登入申請。
(2)若為民間團體則可以「我的E政府」會員或「本站會員」提出申請。
2-2登錄後點選「申請標章」,填寫標章申請表格資料如標章機關代碼、網站名稱、網址、標章等級。
步驟3:自我評量
依規範稽核評量碼內容填寫相關資料,完成自我評量報告。
步驟4:申請資料及Freego審核
4-1通過:進行人工檢測
4-2不通過:退回申請單位,可依報告內容修改後,立即重新提出申請。
步驟5:進行人工檢測作業
申請單位於登錄後,原則上於7個工作天內進行「軟體/人工」抽檢。網路ATM、復康巴士等網站系統,依其作業處理原則,依實際聯繫辦理。
步驟6:檢測報告結果
皆以電子郵件方式通知申請者,或申請者可登錄會員專區觀看記錄。
6-1檢測不符合:退回申請單位
通知退回原申請者修正,需於7日後重新提出申請,重覆步驟1至5。
於本部或本部委託其他政府機關之檢測網站系統將會自動移除未符名單。
6-2抽檢符合:給予申請單位標章連結路徑
記錄於本部或本部委託其他政府機關之檢測網站之「檢測紀錄」。
標章自核發起三年有效。
標章符合超過半年以上則進行抽測。
6-3限期改善
通知原申請者於5個工作日內修正,請於完成修正後逕至本服務網登入會員專區並回復。本服務網將定期每2個月進行資料清查,如逾期未完成修正者,則刪除標章紀錄。
回復已修正後,則再次進行網站人工檢測作業,重覆步驟5至步驟7,並記錄於「檢測紀錄」。
步驟7:抽測
對於標章符合已滿半年之網站安排抽測。
步驟8:結合身障者檢測
安排身障者進行抽測,重覆步驟5至步驟7,並記錄於「檢測紀錄」。
(二)作業流程圖:

※ 更新日期:112年4月26日